无障碍浏览
进入长者版
网站支持Ipv6
注册
登录
政策
中央有关文件
国务院文件
自治区文件
自治州文件
规章
行政规范性文件
政府文件
博州政发
博州政函
博州政办发
博州政办函
地方性法规
政策解读
行政规范性文件清理
政策文件库
政府信息公开指南
政府信息公开制度
法定主动公开内容
机构职能
政府领导
政府机构
规划信息
国民经济和社会发展规划
专项规划
国土空间规划
区域规划
政府工作报告
国民经济和社会发展统计信息
行政许可和其他管理服务事项
行政许可公示信息
行政权力事项清单
行政许可和其他对外管理服务事项办理结果
行政处罚、行政强制公开
行政强制公开
行政处罚公示信息
行政处罚结果
财政预决算
政府预决算
政府预算
2026年度
2025年度
2024年度
2023年度
2022年度
2021年度
2020年度
2019年度
2019前年度
政府决算
2025年度
2024年度
2023年度
2022年度
2021年度
2020年度
2019年度
2018年度
2018前年度
部门预决算
部门预算公开目录
部门决算公开目录
行政政法口
教科文口
经建口
农业口
企业口
社保口
人大代表建议办理情况公开
政协委员提案办理情况公开
政府采购
行政事业性收费
招考招录
会议公开
常务会议
政府全体会议
重大决策预公开
重大行政决策/草案预公开目录
草案解读
征求意见
意见征集结果
重点领域公开
优化营商环境
自治州政策文件
相关政策解读
助企纾困
减税降费
投资政策
市场规则标准和监管执法
生态环境
产品质量
公共企事业单位信息公开
教育
卫生健康
水电气热
环境保护
公共交通
医疗卫生
重大疾病预防控制
国家免疫规划落实情况
爱国卫生运动(健康中国行动)
乡村振兴
食品药品监管
食品监管
药品监管
消费提示
安全标准
国家标准
地方标准
稳岗就业
养老服务
养老服务
养老服务通用政策
老年人服务专区
义务教育
涉农补贴
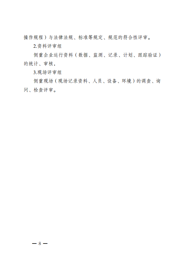
安全生产
公共文化服务
社会救助
基层政务公开标准化规范化建设
保障性住房
财政预决算
放管服改革
公共资源交易
社会保险
重大建设项目
企业环境信息依法披露
重大建设项目批准和实施
重大项目信息
批准结果
教育信息
健康科普
市场监管信息公开
政务五公开
决策公开
执行公开
管理公开
服务公开
结果公开
权责清单
政府网站年度报表
消防伴我行
人事任免
应急管理
双随机、一公开
事项告知承诺
政府信息公开年报
2025年
2024年
2023年
2022年
2021年
2020年
2019年
2018年
2017年
2016年
2015年
2014年
2013年
2012年
2011年
2010年
2009年
依申请公开
申请指南
申请流程
在线申请
申请查询
各县市各部门链接
部门信息
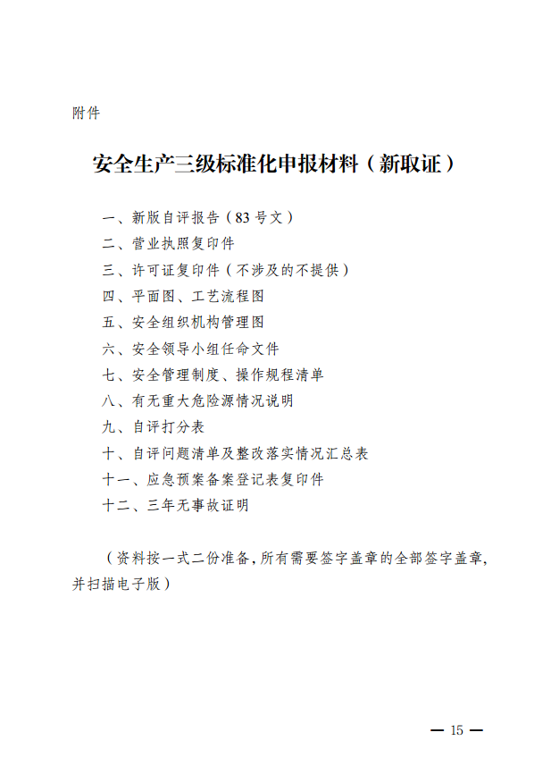
企业安全生产标准化定级评审 流程及程序汇编
2025年07月31日 16:34 博州应急管理局
审核人:翁建平
上一条:
北天山中西段四地州联合召开地震趋势视频会商会议
下一条:
博州开展“7·28”唐山大地震纪念日主题宣传活动
【
关闭
】
扫一扫,用手机查看
网站链接:
国家及部委网站
中国政府网
人社部
工业和信息化部
商务部
住建部
科技部
教育部
交通运输部
农业农村部
自然资源部
司法部
外交部
民政部
公安部
财政部
水利部
卫生健康委员会
文化和旅游部
中央纪委国家监委
发改委
民委
国资委
生态环境部
广电总局
中国民用航空总局
中国气象局
中国地震局
中医药管理局
外国专家局
林业局
体育总局
外汇管理局
海洋局
粮食局
机关事务管理局
审计署
海关总署
省区市政府
北京
上海
天津
重庆
江苏
山东
浙江
安徽
福建
江西
广东
广西
湖北
湖南
河南
黑龙江
吉林
辽宁
内蒙古
河北
山西
四川
贵州
云南
海南
西藏
陕西
甘肃
宁夏
青海
新疆
香港
澳门
台湾
新疆生产建设兵团
区政府部门
发展和改革委员会
教育厅
科技厅
工业和信息化厅
民族事务委员会
公安厅
民政厅
司法厅
财政厅
人力资源和社会保障厅
自然资源厅
生态环境厅
住房和城乡建设厅
交通运输厅
水利厅
农业农村厅
商务厅
文化和旅游厅
卫生健康委员会
应急管理厅
外事办公室
审计厅
地州市政府
伊犁哈萨克自治州
塔城地区
阿勒泰地区
克拉玛依市
昌吉回族自治州
乌鲁木齐市
哈密市
吐鲁番市
巴音郭楞蒙古自治州
阿克苏地区
克孜勒苏柯尔克孜自治州
喀什地区
和田地区
县市网站
博乐市
阿拉山口市
精河县
温泉县
常用链接
博尔塔拉新闻网
信用博州
博州土地超市平台