部门信息

退役军人事务部办公厅印发《各级退役军人 服务中心(站)服务清单》

2024年05月09日 11:56  州退役军人事务局

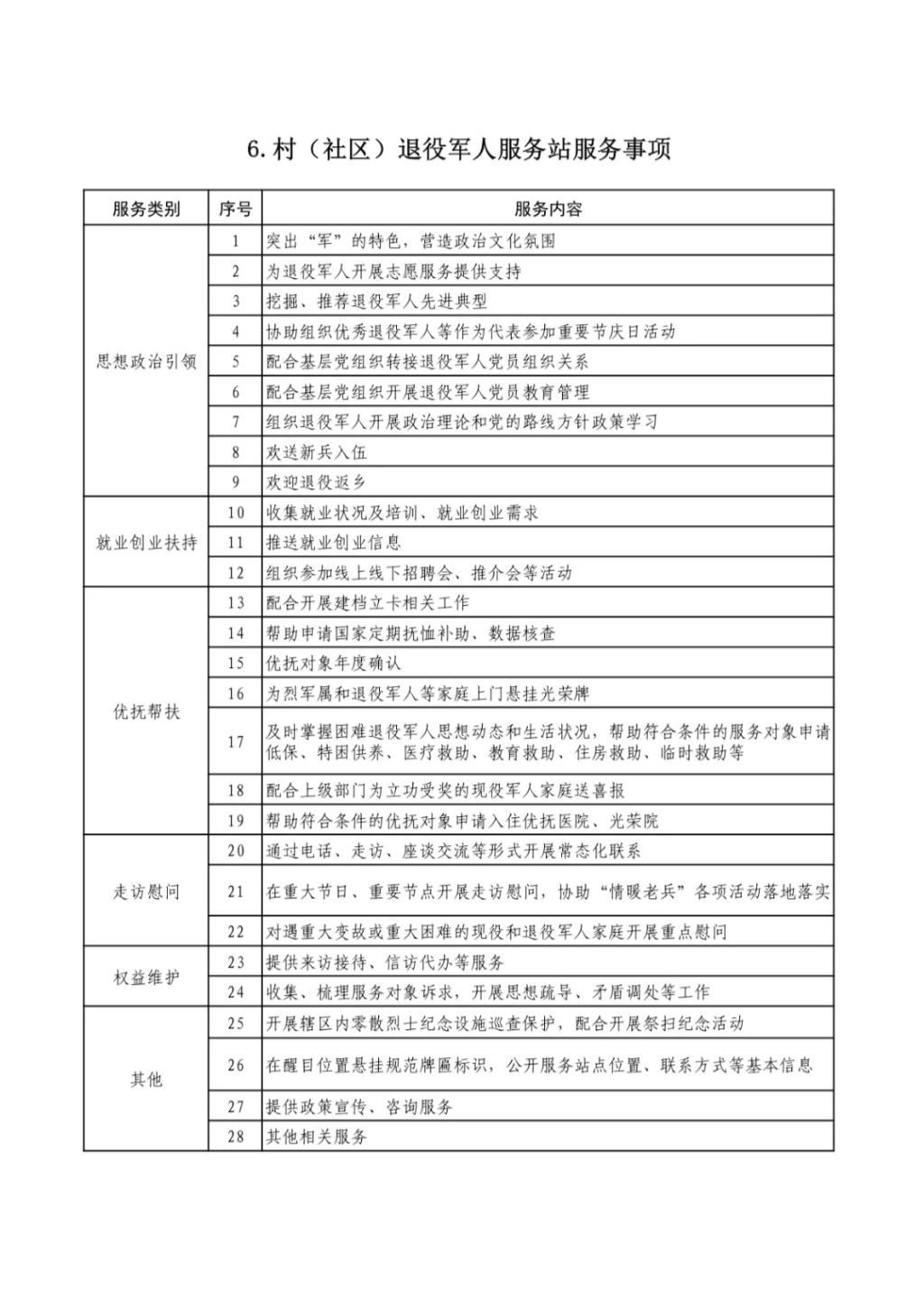
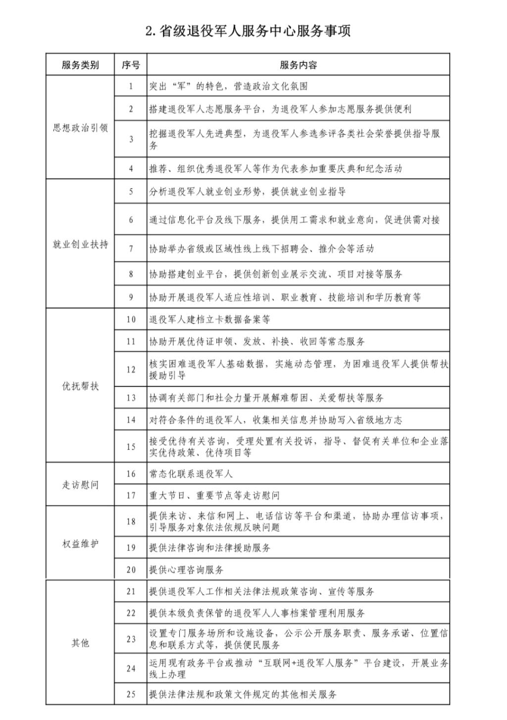
近日,退役军人事务部办公厅印发《各级退役军人服务中心(站)服务清单》。

按照国家、省、市、县、乡、村6级进行区分,根据“越到基层、服务越具体”的原则,突出针对性和可及性,对不同层级明确了数量不同、侧重不同、事项不同的服务内容。服务清单包括思想政治引领、就业创业扶持、优抚帮扶、走访慰问、权益维护及其他服务事项等6个方面,以进一步提升各级退役军人服务中心(站)规范化、标准化建设水平,更好发挥服务保障体系政策咨询窗口、感情联络纽带、信息沟通渠道、帮扶援助平台等作用,打通服务保障退役军人和其他优抚对象的“最后一公里”。

下一步,各地退役军人事务部门将指导退役军人服务中心(站)结合实际进一步细化完善服务内容,增加具有当地特色的服务事项,切实把工作落实落细。《各级退役军人服务中心(站)服务清单》全文如下。

各级退役军人服务中心(站)服务清单

各级退役军人服务中心(站)的服务对象为退役军人和其他优抚对象,具体服务事项如下。

审核人:孙钢

上一条:“爱心相伴 助残同行”——“戎耀天山”博州退役军人志愿服务队开展助残活动
下一条:博州退役军人无人机培训“充”劲十足

关闭

扫一扫,用手机查看
网站链接:
  • 国家及部委网站
    中国政府网
    人社部
    工业和信息化部
    商务部
    住建部
    科技部
    教育部
    交通运输部
    农业农村部
    自然资源部
    司法部
    外交部
    民政部
    公安部
    财政部
    水利部
    卫生健康委员会
    文化和旅游部
    中央纪委国家监委
    发改委
    民委
    国资委
    生态环境部
    广电总局
    中国民用航空总局
    中国气象局
    中国地震局
    中医药管理局
    外国专家局
    林业局
    体育总局
    外汇管理局
    海洋局
    粮食局
    机关事务管理局
    审计署
    海关总署
  • 省区市政府
    北京
    上海
    天津
    重庆
    江苏
    山东
    浙江
    安徽
    福建
    江西
    广东
    广西
    湖北
    湖南
    河南
    黑龙江
    吉林
    辽宁
    内蒙古
    河北
    山西
    四川
    贵州
    云南
    海南
    西藏
    陕西
    甘肃
    宁夏
    青海
    新疆
    香港
    澳门
    台湾
    新疆生产建设兵团
  • 区政府部门
    发展和改革委员会
    教育厅
    科技厅
    工业和信息化厅
    民族事务委员会
    公安厅
    民政厅
    司法厅
    财政厅
    人力资源和社会保障厅
    自然资源厅
    生态环境厅
    住房和城乡建设厅
    交通运输厅
    水利厅
    农业农村厅
    商务厅
    文化和旅游厅
    卫生健康委员会
    应急管理厅
    外事办公室
    审计厅
  • 地州市政府
    伊犁哈萨克自治州
    塔城地区
    阿勒泰地区
    克拉玛依市
    昌吉回族自治州
    乌鲁木齐市
    哈密市
    吐鲁番市
    巴音郭楞蒙古自治州
    阿克苏地区
    克孜勒苏柯尔克孜自治州
    喀什地区
    和田地区
  • 县市网站
    博乐市
    阿拉山口市
    精河县
    温泉县
  • 常用链接
    博尔塔拉新闻网
    信用博州
    博州土地超市平台