一、事项编码
TE65270000000000133000172019000
二、适用范围
企业法人
三、事项类型
行政许可
四、设立依据
1.《麻醉药品和精神药品管理条例》(2005年8月3日中华人民共和国国务院令第442号公布,根据2016年2月6日《国务院关于修改部分行政法规的决定》第二次修订)
第三十一条:经所在地设区的市级药品监督管理部门批准,实行统一进货、统一配送、统一管理的药品零售连锁企业可以从事第二类精神药品零售业务。
2.《麻醉药品和精神药品管理办法》(国食药监安〔2005〕527号)
第十一条:申请零售第二类精神药品的药品零售连锁企业,应当向所在地设区的市级药品监督管理机构提出申请,填报《申报麻醉药品和精神药品定点经营申请表》(附件1),报送相应资料(附件4)。
设区的市级药品监督管理机构应当在20日内进行审查,做出是否批准的决定。批准的,发证部门应当在企业和相应门店的《药品经营许可证》经营范围中予以注明。不予批准的,应当书面说明理由。
第十二条:除经批准的药品零售连锁企业外,其他药品经营企业不得从事第二类精神药品零售活动。
五、受理机构
博州市场监督管理局
六、决定机构
博州市场监督管理局
七、办理条件
(一)准予批准的条件
《麻醉药品和精神药品管理条例》第二十九条:第二类精神药品定点批发企业可以向医疗机构、定点批发企业和符合本条例第三十一条规定的药品零售企业以及依照本条例规定批准的其他单位销售第二类精神药品。
第三十一条:经所在地设区的市级药品监督管理部门批准,实行统一进货、统一配送、统一管理的药品零售连锁企业可以从事第二类精神药品零售业务。
(二)不予批准的情形
不符合《麻醉药品和精神药品管理条例》等规定的,不予批准。
八、申办材料
《麻醉药品和精神药品经营管理办法》第十一条规定需要提交以下材料:
序号 |
提交材料名称 |
原件/ 复印件 |
份数 |
纸质/电子 |
1 |
第二类精神药品零售经营申请表 |
原件 |
1 |
纸质 |
2 |
加盖企业公章的《药品经营许可证》、《企业法人营业执照》、《药品经营质量管理规范认证证书》复印件 |
复印件 |
1 |
纸质 |
3 |
拟从事第二类精神药品零售的门店名单,加盖公章的门店《药品经营许可证》、《营业执照》复印件以及本企业实行统一进货、统一配送、统一管理的情况说明 |
复印件 |
1 |
纸质 |
4 |
企业和门店负责人、质量负责人、专门管理第二类精神药品经营人员情况 |
复印件 |
1 |
纸质 |
5 |
企业和门店经营第二类精神药品的安全管理制度,安全设施明细 |
复印件 |
1 |
纸质 |
6 |
企业安全管理和向药品监督管理部门或其指定机构报送经营信息的网络说明材料和操作手册 |
复印件 |
1 |
纸质 |
7 |
申请材料真实性保证声明 |
复印件 |
1 |
纸质 |
九、办理方式
网上申报:进入新疆维吾尔自治区药品经营许可系统(http://ypls.xjfda.com:8081/gs_lz_ypls/)或新疆政务服务网(http://zwfw.xinjiang.gov.cn/?area=652700)进行网上申报,经博州市场监督管理局网上审核通过后,选择全程电子化登记或半流程电子化登记(网上登记后仍需提交纸质材料)送到博乐市锦绣路6号楼州行政服务中心二楼州市场监管局窗口提交申请。
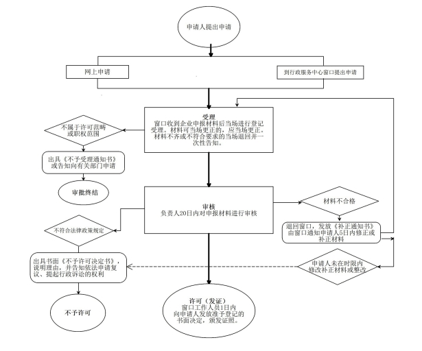
十、办理流程
(一)流程图:详见附表1
(二)办理程序:依据《麻醉药品和精神药品管理条例》第五十六条第一款规定,包括受理、审查、决定、发证等程序:
1.受理、审查、决定阶段:
申请人提出本条例规定的审批事项申请,应当提交能够证明其符合本条例规定条件的相关资料。申请资料齐全、符合法定形式的,应当受理申请。设区的市级药品监督管理机构应当在20日内进行审查,做出是否批准的决定。
2.发证阶段:
经批准的,发证部门应当在企业和相应门店的《药品经营许可证》经营范围中予以注明。不予批准的,应当书面说明理由。
十一、办理时限
(一)法定时限
《麻醉药品和精神药品管理条例》第五十六条第一款:申请人提出本条例规定的审批事项申请,应当提交能够证明其符合本条例规定条件的相关资料。审批部门应当自收到申请之日起40日内作出是否批准的决定;作出批准决定的,发给许可证明文件或者在相关许可证明文件上加注许可事项;作出不予批准决定的,应当书面说明理由。
(二)承诺时限
自受理之日起20个工作日。
十二、收费依据及标准
(一)收费项目
无
(二)收费依据
无
(三)收费标准
无
十三、结果送达
《中华人民共和国行政许可法》第四十四条规定:行政机关作出准予行政许可的决定,应当自作出决定之日起十日内向申请人颁发、送达行政许可证件。
十四、行政救济途径与方式
(一)行政复议
1、部门:博州人民政府
地址:博乐市青得里大街201号
电话:0909-2318444
2、部门:新疆维吾尔自治区市场监督管理局
地址:新疆乌鲁木齐市天山区新华南路167号
电话:0991-2817458
(二)行政诉讼
部门:博乐市人民法院
地址:博乐市南城区锦绣路11号
电话:0909-7688770
十五、咨询方式
(一)现场咨询:博州行政服务中心二楼C区州市场监管局窗口
(二)电话咨询:0909-2271028
(三)网上咨询:http://zwfw.xinjiang.gov.cn/?area=652700
十六、监督投诉渠道
(一)现场监督投诉。博州行政服务中心三楼综合科
(二)电话监督投诉
1.单位投诉电话:0909-2284310
2.博州政务中心投诉电话:0909-2271022
十七、办理地址和时间
地址:博乐市锦绣路6号楼州行政服务中心二楼C区州市场监管局窗口
时间:冬季:上午10:00-14:00,下午15:30-19:30
夏季:上午10:00-14:00,下午16:00-20:00
十八、办理进度和结果查询
1.现场查询:博乐市锦绣路6号楼州行政服务中心二楼C区州市场监管局窗口
2.电话查询:0909-2271028
3.网上查询:http://zwfw.xinjiang.gov.cn/?area=652700
表1
第二类精神药品零售许可办事流程图

表2
第二类精神药品零售申请材料登记表
企业名称 :此页需要提交的项目填“是”,不需要提交的项目填“否”
经 营 企 业 申 报 资 料 (各一份) |
申报资料情况 (申请人填写) |
受理资料情况 (受理人填写) |
1 |
第二类精神药品零售经营申请表 |
|
|
2 |
加盖企业公章的《药品经营许可证》、《企业法人营业执照》、《药品经营质量管理规范认证证书》复印件 |
|
|
3 |
拟从事第二类精神药品零售的门店名单,加盖公章的门店《药品经营许可证》、《营业执照》复印件,以及本企业实行统一进货、统一配送、统一管理的情况说明 |
|
|
4 |
企业和门店负责人、质量负责人、专门管理第二类精神药品经营人员情况 |
|
|
5 |
企业和门店经营第二类精神药品的安全管理制度,安全设施明细 |
|
|
6 |
企业安全管理和向药品监督管理部门或其指定机构报送经营信息的网络说明材料和操作手册 |
|
|
7 |
申请材料真实性保证声明 |
|
|
申请人(签字):__________________ 日期: 年 月 日
受理人(签字)__________________ 日期: 年 月 日
第二类精神药品零售经营申请表
企业名称 |
|
药品经营许可证号 |
|
企业地址 |
|
邮政编码 |
|
申报定点类别 |
|
企业申报事由及自查情况: 此页根据企业《药品经营许可证》及实际情况填写 |
受理部门检查情况: 检查人签字: 年 月 日 |
受理部门审查意见: 盖 章: 年 月 日 |
常见错误示例
1、从事第二类精神药品零售的门店名单列完整;
2、企业和门店负责人、质量负责人、专门管理第二类精神药品经营人员情况材料必须齐全。
常见问题解答
1、问:是否可以委托他人办理?
答:可以,带好双方的证件原件或复印件及授权委托书(注消除外)。
2、问:申报材料是否需要加盖单位公章?
答:需要,申报材料必须每页都加盖单位公章(除已加盖红章的资料外)。
(审核人:杨洪)